投注
EN
企业邮箱
关于投注
投注简介
董事会
组织机构
品牌形象
投注
发展历程
资质荣誉
党的建设
新思想新实践
旗帜领航
党徽闪耀
投注新闻
投注资讯
投注公告
媒体聚焦
国资动态
行业动态
产品与服务
标准
试验检测
计量
能力验证
绿色低碳及核查认证
技术研究及咨询
行业信息
科技创新
科技创新动态
科技创新成果
创新能力体系
CHPTL
CHPTL概况
CHPTL组织机构及成员
CHPTL证书报告
申请成为CHPTL成员
联系我们
CHPTL会员专区
人才招聘
人才战略
人才招聘
联系方式
投资者关系
社会责任
全国高压开关设备标准化技术委员会
投注
--
产品与服务
--
标准
--
各标委会网站
--
全国高压开关设备标准化技术委员会
--
工作动态
--
正文
全国高压开关设备标准化技术委员会
委员会概况
标准体系架构
委员构成
工作动态
投注公告
标准发布
IEC动态
委员会概况
标准体系架构
委员构成
工作动态
投注公告
标准发布
IEC动态
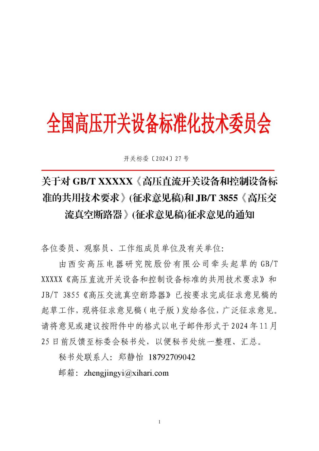
关于对 《高压直流开关设备和控制设备标准的共用技术要求》和 《高压交流真空断路器》征求意见的通知
时间:2024-10-28
作者:
阅读量:
字号:
小
中
大
分享到:
附件【
附件3.JBT3855《高压交流真空断路器》征求意见稿.pdf
】已下载
次
附件【
关于对 《高压直流开关设备和控制设备标准的共用技术要求》和 《高压交流真空断路器》征求意见的通知.pdf
】已下载
次
附件【
附件4.JBT3855《高压交流真空断路器》意见反馈表.docx
】已下载
次
附件【
附件2.GBT 《高压直流开关设备和控制设备标准的共用技术要求》意见反馈表.docx
】已下载
次
附件【
附件1.GBT 《高压直流开关设备和控制设备标准的共用技术要求》征求意见稿.pdf
】已下载
次
上一篇:
标准动态|IEC/TC17高压开关设备和控制设备标委会及其分委会2024年全体会议在巴黎召开
下一篇:
标准动态|高压开关设备行业国家标准宣贯与研讨会圆满落幕
TOP